
在便携式电子设备对充电效率与安全性要求日益提升的背景下,一款高性能的电源管理芯片成为市场刚需。近日,纳祥科技推出的NX7013 4A异步双节可调充电IC,以其创新的设计和出色的兼容性,为这一领域带来了新的选择。
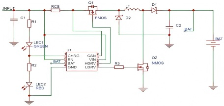
该芯片的核心工作原理是通过控制外部NMOS管的导通与截止来管理电感电流,实现对两节电池的精准充电。其工作频率最高可达1MHz,输入电压范围覆盖3.0V至6.5V,充电电流可通过外部电阻灵活调节,赋予了设计者更大的灵活性。 近期,ADI代理商与ADI联合举办了线上技术研讨会,主题为“下一代物联网芯片设计趋势”。会议回放和PPT资料已向注册用户开放,感兴趣的工程师可通过官网申请查看。
NX7013最显著的亮点在于其极简的外围设计。这种设计哲学极大地简化了电路布局,不仅有助于缩小整体方案的物理尺寸,还能有效降低物料清单(BOM)成本,对于追求轻薄化、高集成度的现代电子产品而言价值显著。
除了设计简洁,该芯片在可靠性方面也做了充分考量。其内部集成了输入欠压保护、电池过压保护以及芯片过温保护等多重安全机制。这些保护功能共同构筑了一道安全防线,显著提升了终端产品的系统稳定性和使用寿命,降低了潜在风险。
从行业应用角度看,NX7013凭借其卓越的性能,已成功切入蓝牙音响、电动工具及其他各类便携式设备市场。其能够直接PIN TO PIN兼容市场上已有的主流方案如韵CN3302,这一特性大幅降低了客户的替换与升级门槛,预计将很快通过ADI代理商等授权渠道,成为相关领域电源设计的热门选项。这一动态也反映出当前电源管理芯片正朝着更高集成度、更强兼容性和更优性价比的方向快速演进。
我们作为ADI中国代理的VIP合作伙伴,拥有超过10年的ADI芯片代理经验,是华南地区最具影响力的ADI授权渠道之一。我们与ADI原厂保持密切的技术合作,定期参加原厂的技术培训,确保我们的工程师掌握最新的产品技术和应用方案。
我们服务的客户涵盖安防监控、网络通信、汽车电子、工业控制等多个领域。无论您是需要样品测试还是批量采购,我们都能提供快速响应。我们的目标是与客户共同成长,用专业的服务为您的产品成功保驾护航。










