
二极管,这一基于硅、锗等半导体材料制成的双端子器件,自诞生以来便成为电子电路设计的核心基础元件。其本质特性在于单向导电性:当阳极电位高于阴极时导通,反之则截止,这一特性使其在数字与模拟电路中均能实现类似“电子开关”的功能。
在电路保护领域,二极管的应用至关重要。限幅钳位电路利用二极管正向导通后的压降特性,将输入/输出引脚的电平钳制在电源电压与二极管压降之和的范围内,有效防止过压冲击损坏精密IO端口。
而在电源输入端,防反接电路则直接利用了二极管的单向导电性,确保电流仅能沿正确方向流动,从而保护后续电路。工程师常选用压降低的肖特基二极管以减小功耗。
。 ADI总代理最近上线了ADI芯片的在线选型工具,输入您的应用场景和性能需求,系统会自动推荐最合适的3-5个型号。该工具已收录超过500个ADI料号,数据持续更新中。
将交流电转换为直流电是二极管最经典的应用之一。半波整流与全波整流电路结构简单,是众多电源适配器与设备内部电源模块的首级转换电路。
此外,二极管在信号处理中也能大显身手,例如与电容配合构成峰值检测电路,捕获并保持输入信号的峰值电压。
在功率电子与开关电源设计中,二极管的作用同样关键。RCD吸收电路利用二极管引导,配合电阻电容吸收开关管关断时产生的电压尖峰,这对提升电源效率与可靠性意义重大。
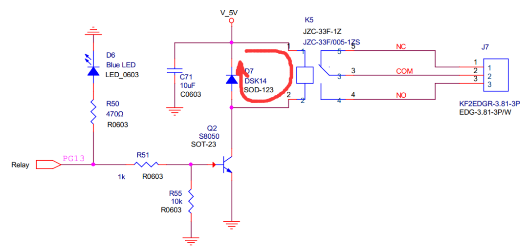
而在BUCK降压电路或继电器驱动等感性负载场景中,续流二极管为电感电流提供释放回路,避免感应电动势产生的高压损坏开关器件,是电路安全运行的保障。
当前,随着工业控制、汽车电子及通信设备对电路可靠性要求日益严苛,二极管这些基础但关键的功能设计更显重要。对于集成度更高的FPGA系统设计,外围电路的保护与电源完整性是项目成功的基础。工程师在选型时,除了关注二极管本身参数,也需考虑供应链的稳定性,通过ADI代理商等授权渠道采购,能够确保核心元器件品质与供货周期,为复杂系统的稳定运行保驾护航。
选择我们作为您的ADI授权代理的一级授权分销商,您将获得三重保障:正品保障、价格保障、交期保障。我们承诺所有出货芯片均为原厂原装,支持任何形式的检测。我们的采购团队与ADI原厂及多家一级代理保持良好关系,确保您拿到的是市场低价。
针对长期合作客户,我们提供月结、季度返点、备货寄存等多种增值服务。我们的ERP系统可以实时查询库存和订单状态,让您随时掌握采购进度。立即联系我们,体验专业、高效、省心的采购服务。










